



红河州第三人民医院根据联防联控机制综发〔2020〕152号《关于进一步做好疫情期间新冠病毒检测有关工作的通知》和联防联控机制综发〔2020〕169号《关于落实常态化疫情防控要求进一步加强医疗机构感染防控工作的通知》文件要求,紧急采购国产实时荧光定量PCR扩增仪一台用于开展新型冠状病毒核酸检测工作(采购需求见附表)。请符合资质条件的授权代理供应商,于2020年5月26日15:00时,到红河州第三人民医院谈判。逾期不候。
一、 谈判时提供以下资料:
1、资质材料:法定代表人或委托代理人的身份证复印件及委托书;营业执照复印件、税务登记证复印件、机构代码证复印件或三证合一证照;医疗器械经营许可证/备案证复印件;企业信誉证明、2019年度公司财务报表或银行资信证明;公司无违法违规情况承诺书等相关合法证明文件并加盖投标公司公章(证件过期者视为无效)。
2、谈判文件(纸质版一式3份、电子材料U盘):(1)设备报价表(成交价);(2)产品技术参数、性能、配置清单;(3)配套试剂报价表;(4)产品供货安装、投用时间保证;(5)服务承诺。
二、采购需求一览表
1、设备名称、数量、预算

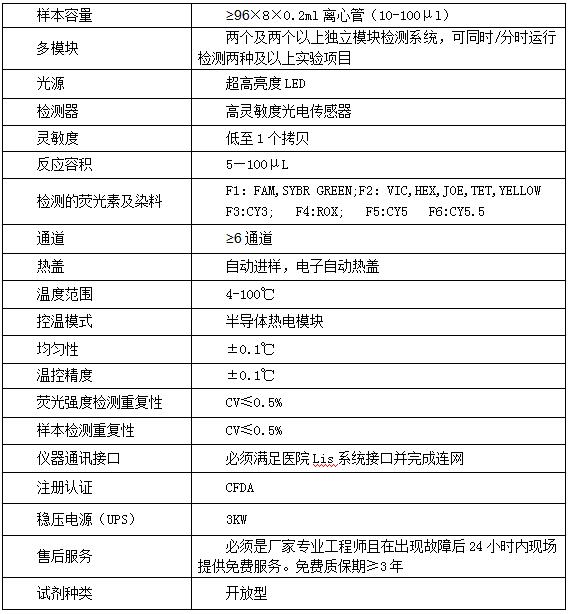
2、参数一览表:

联系人: 高蕾
联系电话:15808681518
邮箱:648540583@qq.com
地址:云南省个旧市金湖东路229号
红河哈尼族彝族自治州第三人民医院
2020年5月22日