



红河州第三人民医院拟采购院感系统,以实现感染监测、数据上报等功能;请相关领域能按要求供货和提供服务的供应方,于04月 29日17:00时前与信息科联系勘察并以现场或邮寄方式提交可行性解决方案,报名材料提交纪委审核,逾期不候。报名资料审查合格后择期在医院集中进行采购意向咨询会。本次公开的采购意向是本单位采购工作的初步安排,具体采购项目情况以相关政府公开采购公告和采购文件为准。
时间要求:(1)2022年04月 29日前各供应商自行携带或邮寄公司资质材料到医院信息科完成调研并出具可行性解决方案。
一、供应商资质材料及要求:
(1)法定代表人或委托代理人的身份证复印件并加盖公司公章;
(2)营业执照复印件、税务登记证复印件、机构代码证复印件或三证合一证照(证件过期者视为无效)并加盖公司公章;
(3)提供“信用中国”和“中国政府采购网”无严重违法、失信行为记录名单的承诺函;
(4)提供2020年度审计报告(公司成立不足一年的,提供公司财务报表或开户银行开具的资信证明相关材料)
(5)安全生产承诺书、质量保证承诺书、廉洁经商承诺书等相关材料并加盖公司公章;
(6)提供满足需求的软件配置、可行性方案书、售后保障、实施周期、质保期等。
(7)具有履行合同所必须的专业技术能力:提供主要技术人员、售后服务机构人员能力等承诺函;提供联系人、联系地址、联系电话及电子邮箱。
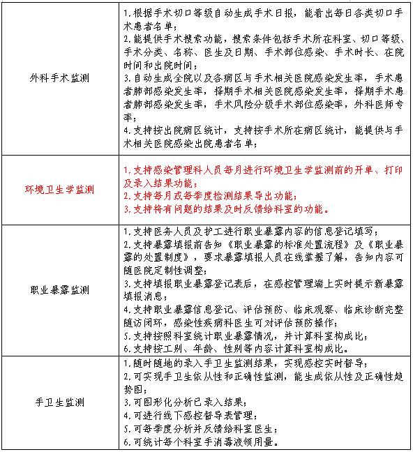
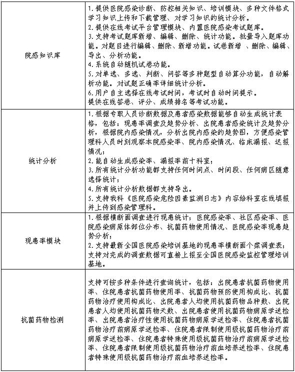
二、模块基础功能需求:




技术要求:
按实际需要,对接现有HIS、LIS、PACS、EMR、集成平台等系统,实现数据互联互通,满足医院互联互通四甲及电子病历五级建设要求;按相关要求对接监管平台并实现数据结果上传、直报。
售后服务:需对产品质量承诺如下:
1、设备提供原厂工程师专业运维服务,按月巡检服务。
2、严格按产品相关标准生产和检验。确保所供市场上技术较先进、成熟的原装、全新产品,并且符合国家相关标准。
3、质保期内质量保修期内设备若发生故障,原厂接到维修电话后20分钟内响应,承诺售后维修保养服务在6小时内保证上门服务并修复。质保期后提供终身有偿维修及保养,仅收取材料成本费。质保期内因设备本身缺陷造成各种故障由厂方提供免费技术服务和维修。质保期后零部件的更换厂方提供优惠价(维修服务所涉及的人工费用、交通差旅费及备件费,均由厂方承担(不包括的备件除外))。
4、质保期:主要设备自验收合格交付使用之日起不少于一年(易损件耗材除外)。
三、备注说明:
联系人: 王一伏
联系电话:18087308943
邮箱:297164989@qq.com
地址:云南省个旧市金湖东路229号
红河哈尼族彝族自治州第三人民医院
2022年 4月22日